Agritourism: A Strategic Pivot for Farmers Amid Economic Challenges

IX

AI-generated based on this event

a man holding a lantern in the darkAmongst expansive red sands and spectacular sandstone rock formations, Hisma Desert – NEOM, Saudi Arabia | The NEOM Nature Reserve region is being designed to deliver protection and restoration of biodiversity across 95% of NEOM. Source: Unsplash

TL;DR

Farmers are increasingly turning to agritourism as a vital income source amid declining crop prices and economic challenges. This shift not only provides financial relief but also revitalizes rural communities and encourages innovation, offering potential opportunities for investors.

Introduction

In the face of declining crop prices and mounting economic pressures, farmers are finding a lifeline in agritourism. This analysis explores how agritourism is reshaping the agricultural landscape, offering new opportunities for income diversification, community revitalization, and sustainable growth. Investors will gain insights into the potential impacts on the agricultural sector and the broader economic implications.

Background

Agritourism, which encompasses farm stays, tours, and rural experiences, has emerged as a response to economic challenges faced by farmers. With a 77% increase in farmstays over five years, this trend is driven by consumer interest in authentic rural experiences. Farmers like Brit Thompson in Wisconsin have successfully leveraged this demand, offering accommodations and activities that provide a steady income stream. This shift reflects a broader trend of entrepreneurship and innovation in agriculture, as farmers seek resilience and sustainability.

Scenarios Analysis

Forecasted Chain of Events - Agritourism: A Strategic Pivot for Farmers Amid Economic ChallengesForecasted chain of events following the Root Events from the base article (yellow). AI-generated.

The rise of agritourism as a lifeline for farmers is a fascinating development, especially when considering the broader economic and trade challenges they face. Agritourism not only provides immediate financial relief but also fosters a ripple effect of economic revitalization in rural communities. As more farmstays attract urban tourists, local economies benefit from increased spending, leading to a revitalization that extends beyond the farms themselves. This influx of visitors encourages rural communities to invest in infrastructure improvements, which in turn attracts new businesses and residents, contributing to a diversified local economy.

Moreover, the competitive landscape of agritourism is driving innovation among farmers. As the number of farmstay listings grows, farmers are compelled to differentiate their offerings. This has led to the creation of unique experiences such as themed stays and exclusive activities, catering to specific tourist interests. Such segmentation not only enhances the appeal of agritourism but also encourages farmers to think creatively about their assets and how they can be leveraged to attract visitors.

Interestingly, the cooperative spirit among farmers is also noteworthy. By forming alliances and cooperatives, farmers are not only sharing resources and marketing strategies but also organizing regional festivals to draw in more tourists. These festivals have the potential to become annual events, significantly boosting local tourism and farm revenues. This collective approach not only strengthens individual farms but also builds a sense of community and shared purpose, which is crucial in times of economic uncertainty.

Additionally, the integration of cultural and educational elements into agritourism offerings is a promising trend. By partnering with local artisans and offering workshops, farmers like Brit Thompson are tapping into a new demographic of tourists interested in learning and crafting. This not only diversifies income streams but also positions farms as hubs of cultural and educational tourism, further enhancing their appeal and sustainability.

In conclusion, the shift towards agritourism is not just a temporary fix for struggling farmers but a strategic pivot that could redefine rural economies. By embracing innovation, collaboration, and diversification, farmers are not only securing their livelihoods but also contributing to the broader economic resilience of their communities.

Impact Analysis

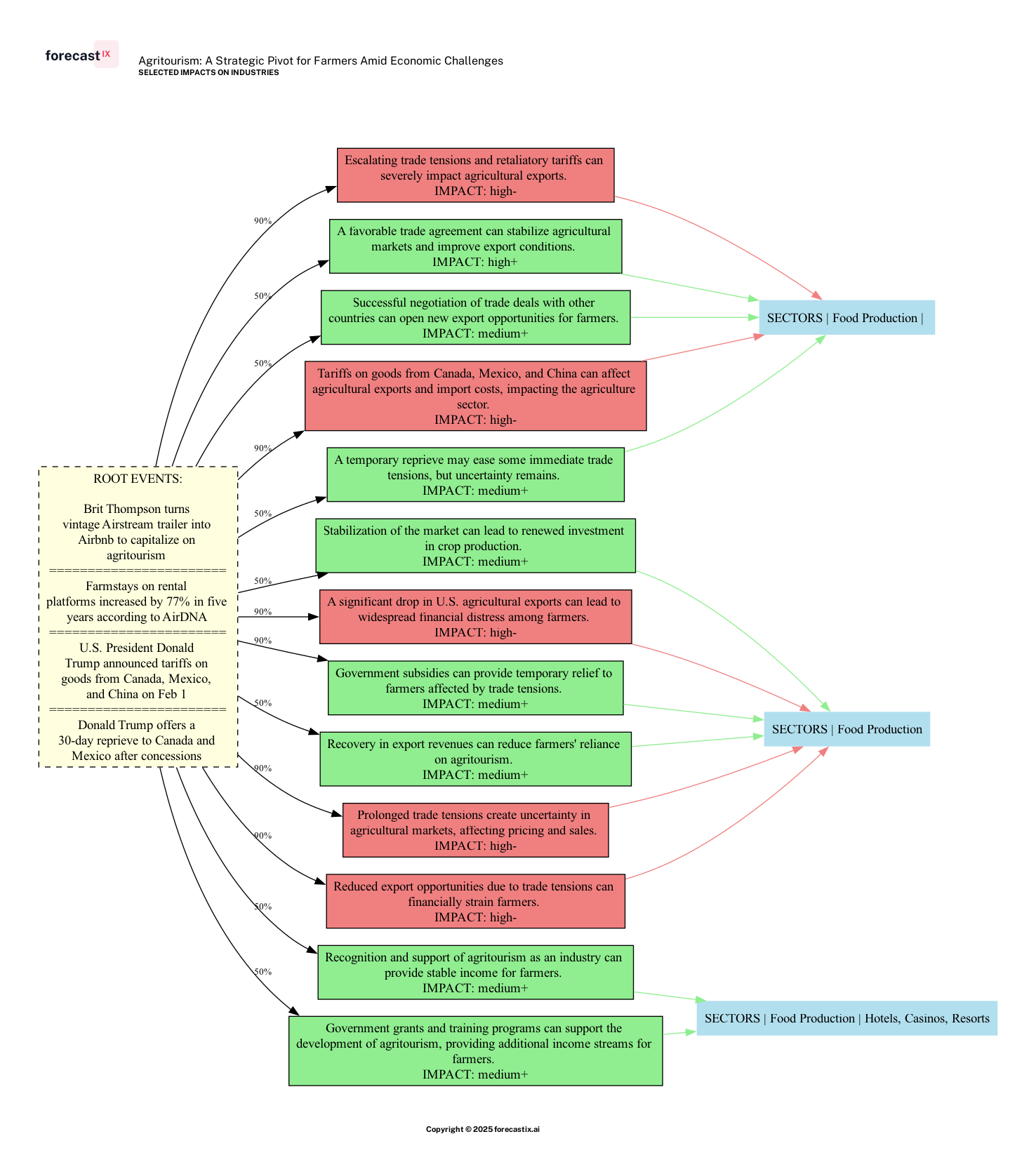
Forecasted Impacts on Industries - Agritourism: A Strategic Pivot for Farmers Amid Economic ChallengesSelected forecasted impacts on industries. Note various likelihood, strength, and direction. AI-generated.

As farmers pivot towards agritourism in response to declining crop prices and economic challenges, the broader agricultural sector faces a complex landscape shaped by trade tensions and market uncertainties. The shift to agritourism is not just a creative adaptation but a necessary strategy for survival, particularly as prolonged trade tensions continue to cast a shadow over agricultural exports. Companies like SEB, INGR, CTVA, ANDE, ADM, and TSN are at the forefront of this turbulent environment, grappling with the high likelihood of reduced export opportunities and the financial strain that accompanies such a scenario.

The impact of these trade tensions is profound, creating a ripple effect that threatens to destabilize pricing and sales within the food production sector. As tariffs and retaliatory measures escalate, the financial distress among farmers could become widespread, underscoring the critical need for diversification strategies like agritourism. However, amidst these challenges, there is a glimmer of hope. Government subsidies, albeit a temporary relief, and potential favorable trade agreements could offer some respite, stabilizing markets and encouraging renewed investment in crop production.

Moreover, the burgeoning agritourism industry itself could benefit from government grants and training programs, which not only provide additional income streams for farmers but also recognize agritourism as a legitimate and stable industry. This support could be pivotal in sustaining family farms and offering new opportunities for younger generations, ensuring that the agricultural sector remains resilient and adaptable in the face of ongoing economic pressures.

In conclusion, while the path forward is fraught with challenges, the strategic embrace of agritourism, coupled with potential policy support and market stabilization efforts, could pave the way for a more sustainable and diversified agricultural future. The companies and sectors most affected must navigate these waters with agility and foresight, leveraging innovation and entrepreneurship to weather the storm and emerge stronger.

Investor Takeaways

  1. Diversification is Key: Investors should consider the potential of agritourism as a diversification strategy for agricultural businesses. By investing in companies that support or are involved in agritourism, there is an opportunity to capitalize on the growing demand for rural experiences.
  2. Monitor Policy Developments: Keep an eye on government policies and subsidies related to agritourism and agriculture. Supportive measures could enhance the viability of agritourism, providing a more stable investment environment.
  3. Evaluate Community Impact: Agritourism not only benefits individual farms but also revitalizes rural communities. Investors should assess the broader economic impact of agritourism initiatives, as thriving local economies can lead to more sustainable and profitable investments.

Conclusions

Agritourism represents a strategic pivot for farmers facing economic challenges, offering a lifeline through diversification and innovation. As the agricultural sector grapples with trade tensions and market uncertainties, agritourism emerges as a beacon of resilience, fostering economic revitalization in rural communities. The chain of events leading to this shift underscores the importance of adaptability and collaboration among farmers. Looking ahead, the integration of agritourism into the broader agricultural strategy could redefine rural economies, ensuring sustainability and growth. For investors, the evolving landscape presents both challenges and opportunities, emphasizing the need for strategic foresight and agility. As the agricultural sector continues to transform, embracing agritourism could be the key to unlocking a prosperous future for both farmers and investors. "Agritourism: Cultivating New Horizons in Agriculture."

FAQ